आज के इस Topic में हम बात करेंगे कि क्या हमारे शरीर के लिए Nutrition (पोषण) जरूरी है, और Nutrients (पोषक पदार्थ) क्या होतें हैं और Nutrients (पोषक पदार्थ) कौन कौन से प्रकार के होते है और क्या Nutrients (पोषक पदार्थ) हमारे शरीर के लिए जरूरी है.?
क्या हमारे शरीर के लिए Nutrition (पोषण) जरूरी है?
Nutrients (पोषक पदार्थ) क्या होतें हैं?
पोषक पदार्थ (Nutrients)
पोषक पदार्थ, जो जीव में विभिन्न प्रकार के जैविक कार्यों के संचालन एवम संपादन के लिए आवश्यक होते है पोषक पदार्थ कहलाते हैं.
Nutrient ही हमारी body को Hit और Energy Provide करतें हैं. और ये ही energy हमारे शारीर की क्रियाओं को चलाने के लिए आवश्यक होती है।
उपयोगिता के आधार पर ये पोषक पदार्थ 4 प्रकार के होतें है।
1. उर्जा उत्पादक (Energy Producer) :-
उर्जा उत्पादक जैसे की आपको इसके नाम से ही पता चल रहा है की उर्जा को उत्पादित करने वाला. वे पोषक पदार्थ जो उर्जा उत्पन करते हैं,जैसे कि फैट, कार्बोहाइड्रेट, वसा इत्यादि।
2. वृद्धि तथा निर्माण पदार्थ (Growth and Construction Materials) :-
वे पोषक पदार्थ जो हमारे शरीर की वृद्धि एवं शरीर की टूट फुट की मरम्मत का कार्य करतें है। जैसे प्रोटीन।
3. उपापचयी नियंत्रक (Metabolic Controller) :-
वो पोषक पदार्थ जो शरीर के विभिन उपापचयी क्रियाओं का नियंत्रण करतें है। जैसे कि विटामिन, लवण, एवं जल। यह हमारे शरीर को नियंत्रित करतें है।
4. अनुवांशिक पदार्थ (Genetic Materials) :-
वो पोषक पदार्थ जो अनुवांशिक गुणों को एक पीढ़ी से दूसरी पीढ़ी में ले जाते हैं। जैसे कि न्यूक्लिक अम्ल।
मनुष्य के शरीर के विभिन्न कार्यों के लिए निम्नलिखित पोषक पदार्थों की आवश्यकता हैं। :-
- कार्बोहाइड्रेट (Carbohydrates)
- प्रोटीन (Protin)
- वसा (Fat)
- विटामिन (Vitamin)
- न्यूक्लिक अम्ल (Nucleic Acid)
- खनिज लवण (Minerals Salt)
- जल (Water)
1. कार्बोहाइड्रेट (Carbohydrates) :-
कार्बोहाइड्रेट स्वस्थ आहार का एक अनिवार्य हिंसा है। यह शरीर को अधिक ऊर्जा प्रदान करते हैं। जिससे शरीर ठीक से काम करता हैं। सबसे पहले ये जानना जरूरी है की कार्बोहाइड्रेट बनता कैसे है और इसके कितने प्रकार है.?
कार्बन, हाइड्रोजन और आक्सीजन के 1:2:1 के अनुपात से मिलकर बने कार्बनिक पदार्थ कार्बोहाइड्रेट (Carbohydrate) कहलाते हैं। शरीर की उर्जा की आवश्यकता का 50-70% मात्रा की पूर्ति इन्ही पदार्थों द्वारा की जाती हैं।
जब 1gm ग्लूकोज का पूर्ण ऑक्सीकरण होता हैं तो 4.2 केल्विन उर्जा हमें प्राप्त होती हैं।
कार्बोहाइड्रेट की अत्यधिक मात्रा लेने से बच्चो एवं वयस्कों में मोटापा हो जाता हैं।
कार्बोहाइड्रेट के प्रकार :-
कार्बोहाइड्रेट के 3 प्रकार है.जो निम्न है। :-
1. मोनो सैकेराइड (Monosaccharides) :-
मोनो सैकेराइड कार्बोहाइड्रेट की सबसे सरल अवस्था होती है। जैसे ग्लूकोज ग्लैक्टोज, मैनोज, ट्राईओज आदि.
इनका आधारभूत सूत्र (CH2O)n होता हैं।
2. डाइ सैकेराइड (Disaccharides) :-
समान या भिन्न मोनो सैकेराइड के दो आणुओं के सयोंजक से एक डाइ सैकेराइडस बनता है। जैसे – माल्टोस, सुक्रोज, एवं लैक्टोस आदि।
इनका आधारभूत सूत्र (C12H22O11) होता हैं।
3.पॉली सैकेराइडस (Polysaccharides) :-
पॉली सैकेराइडस के कई आणुओं के मिलने से लम्बी श्रृंखला वाली अघुलनशील पॉली सैकेराइडस का निर्माण होता हैं। यह ओर्थोपोड़ा के बाह्य कंकाल एवं सेलुलोज में पाया जाता हैं। इसके अन्य उदाहरण हैं। :-
स्टार्च, ग्लाइकोजेन, काईटिन आदि।
इनका आधारभूत सूत्र (C6H11O5)n होता हैं।
कार्बोहाइड्रेट के प्रमुख कार्य :-
- ऑक्सीकरण द्वारा शरीर की उर्जा की आवश्यकता को पूरा करना।
- शरीर में भोजन-संचय की तरह कार्य करना।
- विटामिन C का निर्माण करना।
- न्यूक्लिक अम्लों का निर्माण करना।
- जंतुओं के बाह्य कंकाल का निर्माण करना।
कार्बोहाइड्रेट के प्रमुख स्त्रोत :-
अनाज में गेहूं, चावल, मक्का, बाजरा, आलू, शरकंद, शलगम, शर्करा में गन्ना शहद चुकंदर फलों में केला आम आदि।
2. प्रोटीन (Protein) :-
प्रोटीन शब्द का सर्वप्रथम प्रयोग जे. बर्जीलियस ने किया था। प्रोटीन अमीनों अम्लों (Amino Acids) के बहुलक हैं।
प्रोटीन कार्बन,हाइड्रोजन, आक्सीजन, एवं नाइट्रोजन से बनी होती हैं। सभी प्रोटीन में नाइट्रोजन पाया जाता हैं। - कुछ प्रोटीन में गंधक, फास्फोरस और लौह भी पाया जाता हैं।
- पूर्ण विखंडन पर प्रोटीन के अणु सरल अमीनो अम्लों के आणुओं के रूप में टूटते हैं।
- प्रोटीन में लगभग 20 प्रकार के अमीनों अम्ल पाए जाते हैं।
- सभी अमीनों अम्लों की रचना में एक ही समानता होती हैं – प्रत्येक में एक क्षारीय अमीनों समूह (_NH2) तथा एक अम्लीय कर्बोकिस्ल समूह (_COOH) होता हैं।
- प्रोटीन जल में प्राय: अघुलनशील होता हैं, परन्तु क्षारीय या अम्लीय घोलों में घुलनशील होता है।
- घुलनशील प्रोटीन एक कोलायडी घोल बनाते हैं। जो झिल्ली से निस्पंदित (Filter) नहीं हो सकते।
- प्रोटीन शरीर के लिए बहुत आवश्यक अवयव हैं। क्योंकि यह शरीर की वृद्धि तथा उतकों की टूट-फुट के लिए बहुत आवश्यक होते हैं।
- प्रोटीन में प्रति gm 4 कैलोरी ऊर्जा होती हैं।
- मानव शरीर का लगभग 15% भाग प्रोटीन से बना होता हैं।
- सर्वाधिक प्रोटीन सोयाबीन में पाई जाती हैं।
प्रोटीन के प्रमुख प्रकार :-
2. सयुंक्त प्रोटीन (Combined Protein)
3. व्युत्पन्न प्रोटीन (Derived Protein)
1. सरल प्रोटीन (Simple Protein) :-
2. सयुंक्त प्रोटीन (Combined Protein) :-
3. व्युत्पन्न प्रोटीन (Derived Protein) :-
प्रोटीन के स्त्रोत :-
- दाल, सोयाबीन, बादाम, पनीर, अंडे की जर्दी, मांस, मछली, दूध, आदि प्रोटीन के मुख्य स्त्रोत हैं।
क्वाशियोकर्र :-
मरास्मस :-
प्रोटीन के महत्वपूर्ण कार्य :-
- ये कोशिकाओं, जीवद्रव्य एवं उतकों के निर्माण में भाग लेते हैं।
- ये शारीरिक वृद्धि के लिए आवश्यक हैं।
- आवश्यकता पड़ने पर ये शरीर को ऊर्जा प्रदान करता हैं।
- ये जैव उत्प्रेरक एवं जैविक नियंत्रक के रूप में कार्य करते हैं।
- आनुवंशिकी लक्षणों के विकास का नियंत्रण करतें हैं।
- ये संवहन में भी सहायक होते हैं।
कुछ आवश्यक प्रोटीन :-
शारीरिक प्रोटीन कार्य
3. वसा (Fat) :-
द्वारा आपस में जुड़ने से होता है।
- इसी कारण इनको ट्राईग्लिसराइडस (Triglycerides) भी कहते है।
- क्षार द्वारा इनका पयसीकरण (Emulsification) हो सकता है।
- वसा सामान्यत: 20°C ताप पर ठोस अवस्था में होते है।
- परन्तु यदि वे इस ताप पर द्रव्य अवस्था में हो तो उन्हें तेल कहते है।
- 1 gm वसा के आक्सीकरण 9.3 किलो कैलोरी ऊर्जा प्राप्त होती है।
- हमारे शरीर को सबसे ज्यादा ऊर्जा वसा से मिलती है इसलिए इसे ऊर्जा का दूसरा स्त्रोत कहते है।
- सामान्यत: एक व्यस्क व्यक्ति को 20-30% ऊर्जा वसा से प्राप्त होनी चाहिए।
- सर्वाधिक वसा अंडे के योक व मक्खन में पाई जाती है।
- शरीर में इसका संश्लेषण माइटोकांड्रिया में होता है।
- वसा की अल्पता से त्वचा सुखी हो जाती व वजन में भी कमी आती है।
- वसा की कमी से कारण वसा में घुलनशील विटामिनों की भी कमी हो जाती है।
- वसा की अत्यधिक मात्रा से सेवन से मोटापा हो जाता है।
- कोलेस्ट्रोल के स्तर में वृद्धि से हृदय रोग उत्पन्न हो जाते है एवं रक्तचाप भी बढ़ जाता है।
वसा के प्रकार :-
रासायनिक रूप से वसांए मुख्यतया दो प्रकार की होती है। :-
1.वास्तविक वसा (True Fats)
2.सयुंक्त वसा (Compound Fats)
1. वास्तविक वसा (True Fats) :-
2. सयुंक्त वसा (Compound Fats) :-
1. फास्फोलिपिड (Phaspholipid)
2. ग्लाइकोलिपिड (Glycolipid)
1. फास्फोलिपिड (phaspholipid) :-
- इनमें फास्फोरस भी पाया जाता है।
- सामान्यत: यह अंडे की जर्दी, पित्त, यकृत एवं पेशियों में संचित रहता है।
2. ग्लाइकोलिपिड (Glycolipid) :-
- यह तंत्रिका तन्त्र के ऊतकों में पाई जाती है।
- यह तंत्रिका कोशिका, कला तथा क्लोरोप्लास्ट की कलाओं का निर्माण करता है।
वसा के मुख्य: स्त्रोत :-
वसा के मुख्य: कार्य :-
- यह शरीर को ऊर्जा प्रदान करती है।
- यह त्वचा के नीचे जमा होकर शरीर के ताप को बाहर नहीं निकलने देती है।
- यह खाद्य पदार्थों में स्वाद उत्पन्न करता है और आहार को रुचिकर बनता है।
- यह शरीर के विभिन्न अंगों को चोटों से बचाता है।
4. विटामिन (Vitamin) :-
विटामिन के प्रकार :-
1. जल में घुलनशील विटामिन (Water Soluble)
2.वसा में घुलनशील विटामिन (Fat Soluble)
1. जल में घुलनशील विटामिन (Water Soluble) :-
- Water Soluble Vitamin Store नहीं किये जा सकते।
- यह हमारे शरीर में ज्यादा देर तक नहीं रहते है।
2. वसा में घुलनशील विटामिन (Fat Soluble) :-
- Fat Soluble हमारे शरीर में आसानी से Store किये जा सकते है।
- यह Fatty Tissues में Store होते है।
- Fat Soluble Vitamin हमारे शरीर के अंदर बहुत दिनों तक ये महीनों तक भी रह सकते है।
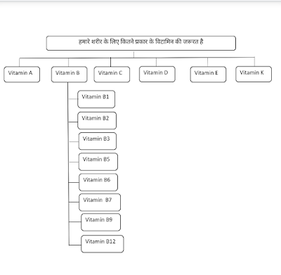
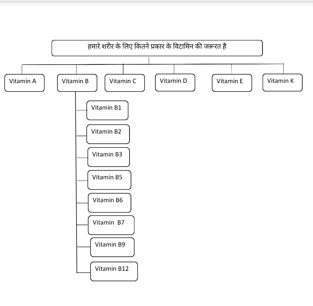
हमारे शरीर के लिए कितने प्रकार के विटामिन की जरूरत होती है?
1. Vitamin A :-
मुख्य कार्य :-
- हमारी मस्पेशियाँ और हड्डी को मजबूती तथा ताकत देना है। ये खून में कैल्शियम का संतुलन बनाये रखता है।
इसकी कमी से होने वाले रोग आखों का रोग (रतौंधी) ।
2. Vitamin B :-
1. Vitamin B1 :-
इसके मुख्य: कार्य :–
2. Vitamin B2 :-
इसके मुख्य: कार्य :–
3. Vitamin B3 :-
इसके मुख्य: कार्य :–
4. Vitamin B5 :-
इसके मुख्य: कार्य :–
5. Vitamin B6 :-
इसके मुख्य: कार्य :–
6. Vitamin B7 :-
इसके मुख्य: कार्य :–
7. Vitamin B9 :-
इसके मुख्य: कार्य :–
8. Vitamin B12 :-
इसके मुख्य: कार्य :–
3. Vitamin C :-
इसके मुख्य: कार्य :–
4. Vitamin D :-
इसके मुख्य: कार्य :–
- Vitamin D बनाने का काम सूर्य के प्रकाश में उपस्थित पैराबेंगनी किरणों द्वारा त्वचा के कोलेस्ट्रोल द्वारा होता है।
5. Vitamin E :-
इसके मुख्य: कार्य :–
- जिन लोगों को किसी प्रकार के लीवर रोग होते है। उनको यह ज्यादा लेने के लिए कहा जाता है।
6. Vitamin K :-
इसके मुख्य: कार्य :–
इसकी कमी से रक्त का थक्का बनता है।
इसका मुख्य स्त्रोत टमाटर और हरी सब्जियां है।
5. न्यूक्लिक अम्ल (Nucleic Acid) :-
प्रत्येक कोशिका के अंदर केन्द्रक पाए जाते है और केन्द्रक के अंदर कुछ ऐसे पदार्थ पाए जाते है। जैसे केन्द्रिकाद्र्व्य, केन्द्रिका और वहीं पर बहुत सारे न्युक्लिस (केंद्रिका) न्युक्लिस के अंदर न्यूक्लिक एसिड पाया जाता है। न्यूक्लिक अम्ल ही अनुवांशिक पदार्थ का कम करते है।
न्यूक्लिक अम्ल की खोज स्विजरलेंड के वैज्ञानिक फ्रेडरिक मिशर ने सन् 1869 में पस (घाव में जो मवाद होते है) द्वारा खोजा था। इन्होने सबसे पहले इसका नाम न्युक्लिन रखा। उसके कुछ साल बाद 1879 में एक वैज्ञानिक अल्टनान ने इसके अम्लीय गुण का पता लगाया कि ये जो पदार्थ है। इसमें अम्लीय गुण है। इन्होने इसका नाम न्यूक्लिक एसिड दिया। न्यूक्लिक अम्ल का निर्माण कैसे होता है। :-
न्यूक्लिक अम्ल के प्रकार :-
1. DNA Deoxyribonucleic Acid (डीऑक्सीराइबो न्यूक्लिक अम्ल)
2. RNA Ribonucleic Acid (राइबो न्यूक्लिक अम्ल)
6. खनिज लवण (Mineral salt) :-
हमारे शरीर में ऊर्जा देना का काम कार्बोहाइड्रेट, वसा, प्रोटीन करतें है। लेकिन जितनी आवश्यकता इन पदार्थों की है। उससे कहीं ज्यादा आवश्यकता हमे खनिज पदार्थों की होती है। खनिज लवण कितने प्रकार के होतें है। :-
1. बृहत पोषक तत्व (Macro Nutrients)
2. सूक्ष्म पोषक तत्व (Micro Nutrients)
1. बृहत पोषक तत्व (Macro Nutrients) :-
2. सूक्ष्म पोषक तत्व (Micro Nutrients) :-
7. जल (Water) :-
हमारे शरीर के लिए ज्यादा पानी पीना भी हानिकारक है। ज्यादा पानी पिने से हमें उल्टियाँ आदि हो सकती हैं। पानी का स्वाद फीका और अव्यवस्थित होता है। यह स्वाद पानी में मिले हुए Mineral से आता है। Vitamin और Mineral भी हमारे शरीर के लिए जरूरी होतें है। पानी की 3 चरण है।
1. ठोस
2. तरल
3. गैस





